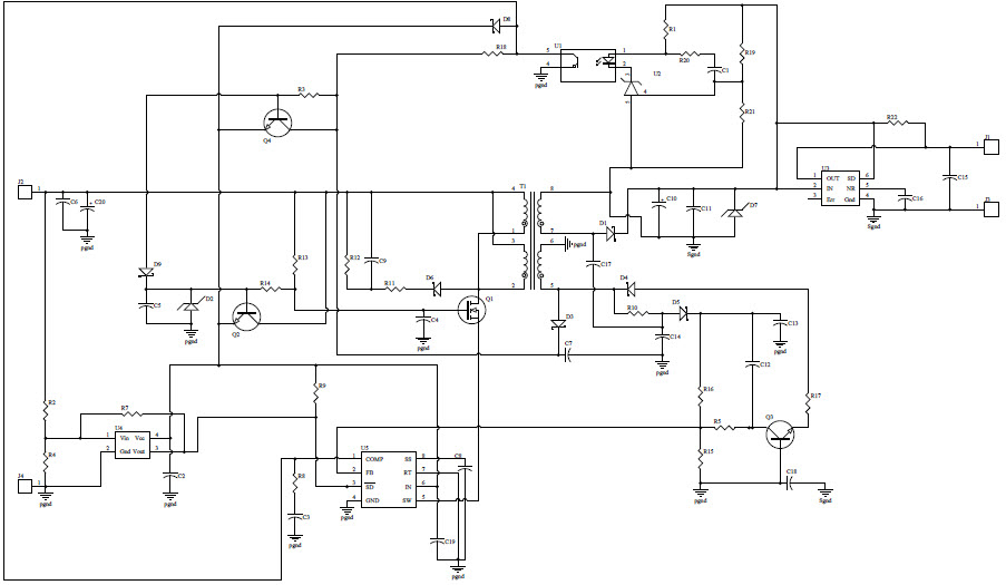
PRD1139, Isolated Flyback Converter, Input +30 - 60V, Output 5V/100mA Reference Design

Referenzdesign unter Verwendung des Teils ADCMP356 von Analog Devices

Hersteller

Analog Devices
  • Anwendungskategorie
    Spannungsversorgungen
  • Produkttyp
    Einzelausgangs Gleichspannungs Netzteil

Für Endprodukte

  • Communications and Telecom
  • Factory Automation
  • Industrial Control
  • Instrumentation and Measurement
  • Radar System

Beschreibung

  • PRD1139, is an 30 to 60V input isolated flyback converter based on the ADP1613 boost regulator IC with a cascade MOSFET. It uses primary side regulation to avoid the power consumption of a feedback optocoupler

Haupteigenschaften

  • Conversion Type
    DC to DC
  • Input Voltage
    30 to 60 V
  • Output Voltage
    5 V
  • Output Current
    0.1 A
  • Efficiency
    75 %
  • Topology
    Flyback

Aktuelles über Elektronikkomponenten­

Wir haben unsere Datenschutzbestimmungen aktualisiert. Bitte nehmen Sie sich einen Moment Zeit, diese Änderungen zu überprüfen. Mit einem Klick auf "Ich stimme zu", stimmen Sie den Datenschutz- und Nutzungsbedingungen von Arrow Electronics zu.

Wir verwenden Cookies, um den Anwendernutzen zu vergrößern und unsere Webseite zu optimieren. Mehr über Cookies und wie man sie abschaltet finden Sie hier. Cookies und tracking Technologien können für Marketingzwecke verwendet werden.
Durch Klicken von „RICHTLINIEN AKZEPTIEREN“ stimmen Sie der Verwendung von Cookies auf Ihrem Endgerät und der Verwendung von tracking Technologien zu. Klicken Sie auf „MEHR INFORMATIONEN“ unten für mehr Informationen und Anleitungen wie man Cookies und tracking Technologien abschaltet. Das Akzeptieren von Cookies und tracking Technologien ist zwar freiwillig, das Blockieren kann aber eine korrekte Ausführung unserer Website verhindern, und bestimmte Werbung könnte für Sie weniger relevant sein.
Ihr Datenschutz ist uns wichtig. Lesen Sie mehr über unsere Datenschutzrichtlinien hier.