Simplified 16-Bit Voltage and 4 to 20mA Output Solution Using DAC, 16-Bit, 1CH DAC for Factory Automation
Referenzdesign unter Verwendung des Teils AD5422 von Analog Devices
Zugehörige Dokumente
Für Endprodukte
- Distributed Control System
- Factory Automation
- Industrial Programmable Logic Controllers (PLCs)
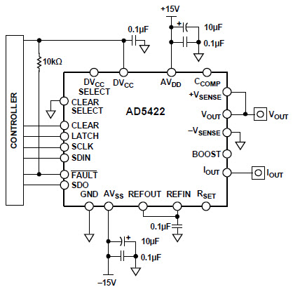
Beschreibung
- Simplified 16-Bit Voltage and 4 to 20mA Output Solution Using DAC, 16-Bit, 1CH DAC for Factory Automation
Haupteigenschaften
-
DAC Resolution16 Bit
-
Number of Channels1CH
Empfohlene Bauteile (10)
| Teilenummer | Hersteller | Typ | Beschreibung | |||
|---|---|---|---|---|---|---|
|
|
AD5422BCPZ | Analog Devices | Digital to Analog Converters - DACs | DAC 1-CH Segment 16-bit 40-Pin LFCSP EP | In den Warenkorb | |
|
|
AD5422BCPZ-REEL7 | Analog Devices | Digital to Analog Converters - DACs | DAC 1-CH Segment 16-bit 40-Pin LFCSP EP T/R | In den Warenkorb | |
|
|
AD5422ACPZ-REEL7 | Analog Devices | Digital to Analog Converters - DACs | DAC 1-CH Segment 16-bit 40-Pin LFCSP EP T/R | In den Warenkorb | |
|
|
AD5422BREZ | Analog Devices | Digital to Analog Converters - DACs | DAC 1-CH Segment 16-bit 24-Pin TSSOP EP Tube | In den Warenkorb | |
|
|
AD5422ACPZ | Analog Devices | Digital to Analog Converters - DACs | DAC 1-CH Segment 16-bit 40-Pin LFCSP EP | In den Warenkorb | |
|
|
AD5422AREZ | Analog Devices | Digital to Analog Converters - DACs | DAC 1-CH Segment 16-bit 24-Pin TSSOP EP Tube | In den Warenkorb | |
|
|
AD5422BREZ-REEL | Analog Devices | Digital to Analog Converters - DACs | DAC 1-CH Segment 16-bit 24-Pin TSSOP EP T/R | In den Warenkorb | |
|
|
AD5422BCPZ-REEL | Analog Devices | Digital to Analog Converters - DACs | DAC 1-CH Segment 16-bit 40-Pin LFCSP EP T/R | In den Warenkorb | |
|
|
AD5422ACPZ-REEL | Analog Devices | Digital to Analog Converters - DACs | DAC 1-CH Segment 16-bit 40-Pin LFCSP EP T/R | In den Warenkorb | |
|
|
AD5422AREZ-REEL | Analog Devices | Digital to Analog Converters - DACs | DAC 1-CH Segment 16-bit 24-Pin TSSOP EP T/R | In den Warenkorb | |