16-Bit, 40KSPS, 1CH for Industrial Control
Referenzdesign unter Verwendung des Teils AD5422 von Analog Devices
Für Endprodukte
- Industrial Control
- Industrial Programmable Logic Controllers (PLCs)
Beschreibung
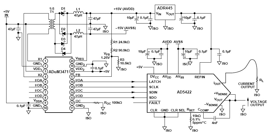
- 16-Bit Isolated Industrial Voltage and AD5422 Current Output DAC with Isolated DC to DC Supplies
Haupteigenschaften
-
DAC Resolution16 Bit
-
DAC Sampling Rate40K SPS
-
Number of Channels1CH
Empfohlene Bauteile (16)
| Teilenummer | Hersteller | Typ | Beschreibung | |||
|---|---|---|---|---|---|---|
|
|
ADR445ARZ-REEL7 | Analog Devices | Voltage References | V-Ref Precision 5V 10mA 8-Pin SOIC N T/R | In den Warenkorb | |
|
|
ADR445ARMZ-REEL7 | Analog Devices | Voltage References | V-Ref Precision 5V 10mA 8-Pin MSOP T/R | In den Warenkorb | |
|
|
ADR445ARZ | Analog Devices | Voltage References | V-Ref Precision 5V 10mA 8-Pin SOIC N Tube | In den Warenkorb | |
|
|
ADR445ARMZ | Analog Devices | Voltage References | V-Ref Precision 5V 10mA 8-Pin MSOP Tube | In den Warenkorb | |
|
|
ADR445BRZ | Analog Devices | Voltage References | V-Ref Precision 5V 10mA 8-Pin SOIC N Tube | In den Warenkorb | |
|
|
ADR445BRZ-REEL7 | Analog Devices | Voltage References | V-Ref Precision 5V 10mA 8-Pin SOIC N T/R | In den Warenkorb | |
|
|
AD5422BCPZ | Analog Devices | Digital to Analog Converters - DACs | DAC 1-CH Segment 16-bit 40-Pin LFCSP EP | In den Warenkorb | |
|
|
AD5422ACPZ-REEL | Analog Devices | Digital to Analog Converters - DACs | DAC 1-CH Segment 16-bit 40-Pin LFCSP EP T/R | In den Warenkorb | |
|
|
AD5422ACPZ | Analog Devices | Digital to Analog Converters - DACs | DAC 1-CH Segment 16-bit 40-Pin LFCSP EP | In den Warenkorb | |
|
|
AD5422AREZ-REEL | Analog Devices | Digital to Analog Converters - DACs | DAC 1-CH Segment 16-bit 24-Pin TSSOP EP T/R | In den Warenkorb | |
|
|
AD5422BCPZ-REEL | Analog Devices | Digital to Analog Converters - DACs | DAC 1-CH Segment 16-bit 40-Pin LFCSP EP T/R | In den Warenkorb | |
|
|
AD5422BCPZ-REEL7 | Analog Devices | Digital to Analog Converters - DACs | DAC 1-CH Segment 16-bit 40-Pin LFCSP EP T/R | In den Warenkorb | |