TIDA-00076, Adjacent Channel Power Ratio (ACPR) and Error Vector Magnitude (%EVM) Measurements
Referenzdesign unter Verwendung des Teils DAC3482IRKDT von Texas Instruments
Beschreibung
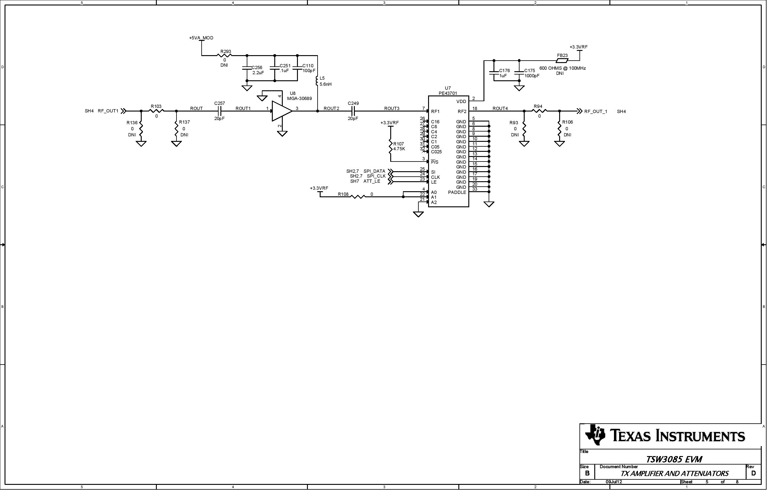
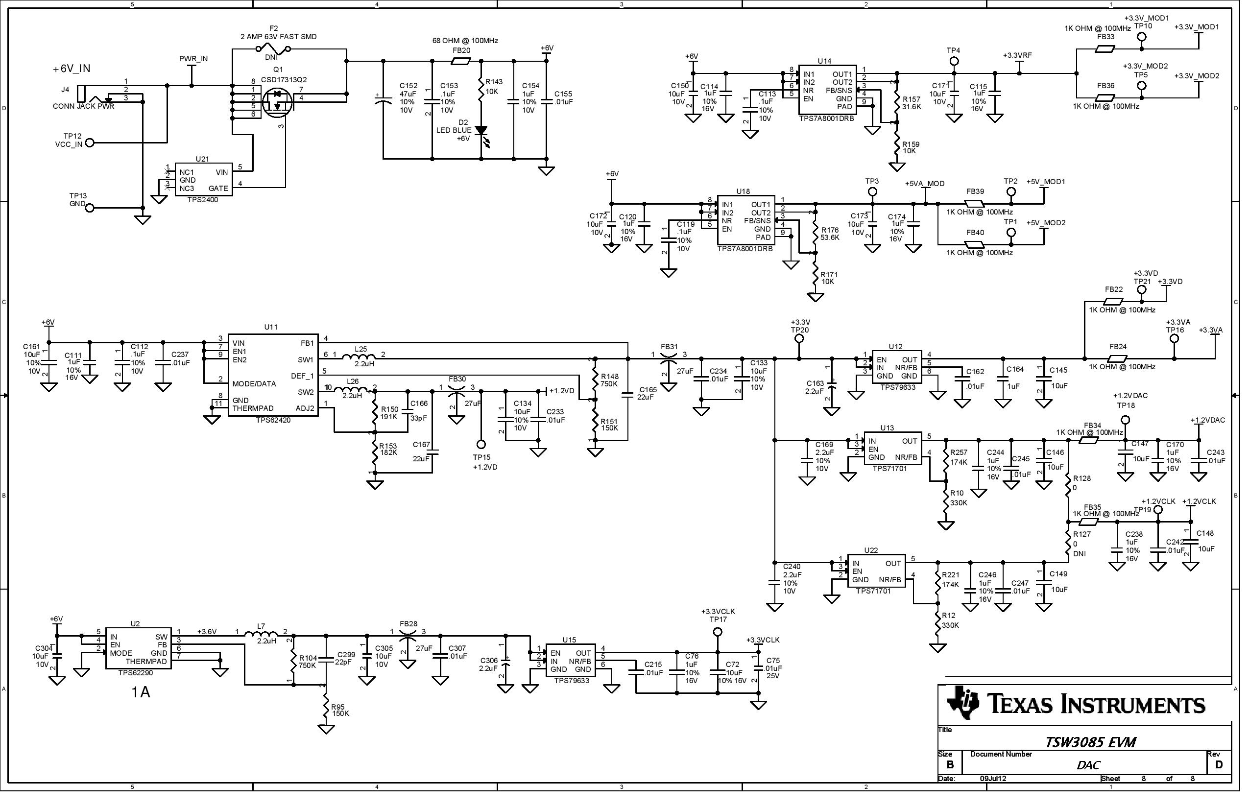
- TIDA-00076, Adjacent Channel Power Ratio (ACPR) and Error Vector Magnitude (%EVM) Measurements. This reference design discusses the use of the TSW3085EVM with the TSW3100 pattern generator to test adjacent channel power ratio (ACPR) and error vector magnitude (EVM) measurements of LTE baseband signals. By using the TSW3100 LTE GUI, patterns are loaded into the TSW3085EVM which is comprised of the DAC3482, TRF3705 and LMK04806
Haupteigenschaften
-
DAC Resolution16 Bit
-
Number of Channels2CH
Empfohlene Bauteile (25)
| Teilenummer | Hersteller | Typ | Beschreibung | |||
|---|---|---|---|---|---|---|
|
|
TPS2400DBVTG4 | Texas Instruments | Hot Swap Controllers | Hot Swap Controller 1-CH 6.8V N-Channel Positive Voltage 5-Pin SOT-23 T/R | In den Warenkorb | |
|
|
LMK04806BISQX/NOPB | Texas Instruments | Clock Generators and Synthesizers | Clock Generator 0.001MHz to 500MHz-IN 1536MHz-OUT 64-Pin WQFN EP T/R | In den Warenkorb | |
|
|
TRF3705IRGET | Texas Instruments | RF Modulators/Demodulators | Quadrature Mod 24-Pin VQFN EP T/R | In den Warenkorb | |
|
|
NFM31PC276B0J3L | Murata Manufacturing | Capacitor Feed Through | Cap Feed Through 27uF 6.3VDC 20% Pad Flat 1206 85°C | In den Warenkorb | |
|
|
25AA512-I/SM | Microchip Technology | EEPROM | EEPROM Serial-SPI 512K-bit 64K x 8 2.5V/3.3V/5V 8-Pin SOIJ Tube Automotive AEC-Q100 | In den Warenkorb | |
|
|
TPS7A8001DRBT | Texas Instruments | Linear Regulators | LDO Regulator Pos 0.8V to 6V 1A 8-Pin VSON EP T/R | In den Warenkorb | |
|
|
TPS7A8001DRBR | Texas Instruments | Linear Regulators | LDO Regulator Pos 0.8V to 6V 1A 8-Pin VSON EP T/R | In den Warenkorb | |
|
|
LP2985-50DBVR | Texas Instruments | Linear Regulators | LDO Regulator Pos 5V 0.15A 5-Pin SOT-23 T/R | In den Warenkorb | |
|
|
TPS71701DCKR | Texas Instruments | Linear Regulators | LDO Regulator Pos 0.9V to 6.2V 0.15A 5-Pin SC-70 T/R | In den Warenkorb | |
|
|
LMK04806BISQ/NOPB | Texas Instruments | Clock Generators and Synthesizers | Clock Generator 0.001MHz to 500MHz-IN 1536MHz-OUT 64-Pin WQFN EP T/R | In den Warenkorb | |
|
|
LMK04806BISQX/NOPB | Texas Instruments | Clock Generators and Synthesizers | Clock Generator 0.001MHz to 500MHz-IN 1536MHz-OUT 64-Pin WQFN EP T/R | In den Warenkorb | |
|
|
LMK04806BISQE/NOPB | Texas Instruments | Clock Generators and Synthesizers | Clock Generator 0.001MHz to 500MHz-IN 1536MHz-OUT 64-Pin WQFN EP T/R | In den Warenkorb | |