TIDA-00554, DLP Ultra-mobile NIR Spectrometer Reference Design for Portable Chemical Analysis with Bluetooth Connectivity
Referenzdesign unter Verwendung des Teils HDC1000YPA von Texas Instruments
Zugehörige Dokumente
- TIDA-00554 Test Results
- TIDA-00554 CAD Files (Board Layout) (Rev. A)
- TIDA-00554 CAD Files (Opto Mechanical)
- TIDA-00554 PCB
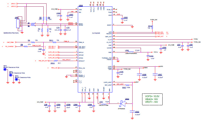
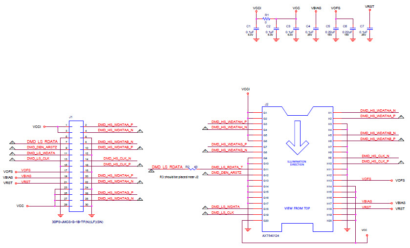
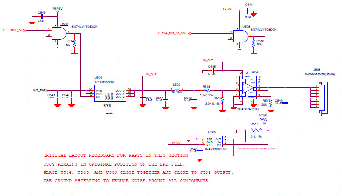
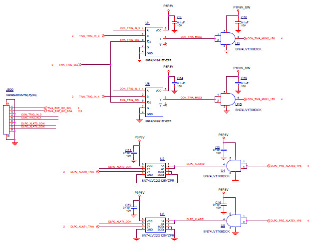
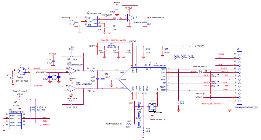
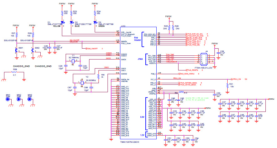
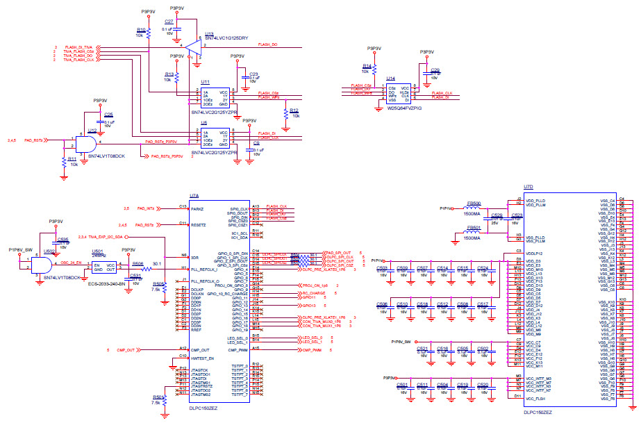
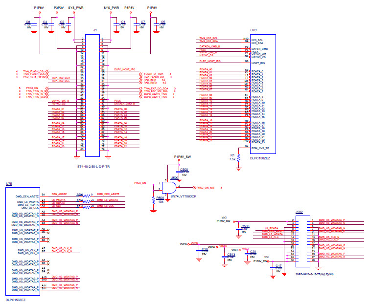
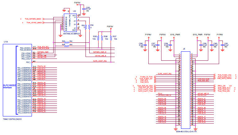
- TIDA-00554 CAD Files (Board Schematics) (Rev. B)
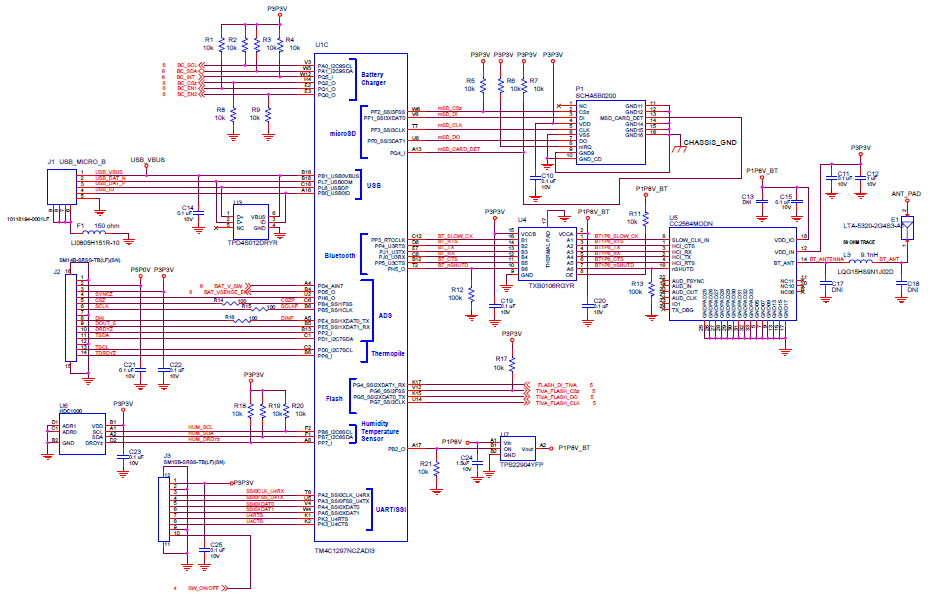
- TIDA-00554 Schematics (NIRscan Nano Board) (Rev. B)
- TIDA-00554 Gerber (Rev. A)
- TIDA-00554 Assembly Files
- TIDA-00554 BOM (Rev. A)
- TIDA-00554 Schematics (NIRscan Nano Cable)
Für Endprodukte
- Agriculture
- Food Equipments
- Petrochemicals
- Pharmaceuticals
Beschreibung
- TIDA-00554, DLP Ultra-mobile NIR Spectrometer Reference Design utilizes DLP technology in conjunction with a single-element In GaAs detector to deliver high performance measurements in a portable form factor that is more affordable than architectures using an expensive In GaAs array detector or fragile rotating grating architectures. The reference design supports Bluetooth low energy to enable mobile lab measurements for hand-held spectrometers for applications including food, agriculture, pharmaceuticals, petrochemicals and more. Using a Tiva processor, databases in the cloud can be leveraged through cellular networks for real-time lab equivalent analytics, which allow food or skin analysis and wearable health monitor solutions
Haupteigenschaften
-
Signal Conditioning TypeAmplification
Empfohlene Bauteile (44)
| Teilenummer | Hersteller | Typ | Beschreibung | |||
|---|---|---|---|---|---|---|
|
|
SN74LV1T32DCKR | Texas Instruments | Logic Gates | OR Gate 1-Element 2-IN CMOS 5-Pin SC-70 T/R | In den Warenkorb | |
|
|
NX3225GA_25.000MHZ_STD-CRG-2 | NIHON DEMPA KOGYO CO., LTD | Crystals | Crystal 25MHz ±20ppm (Tol) ±30ppm (Stability) 8pF FUND 50Ohm 4-Pin SMD | In den Warenkorb | |
|
|
NX3225GA12.000MSTDCRA1 | NIHON DEMPA KOGYO CO., LTD | Crystals | Crystal 12MHz ±50ppm (Tol) ±150ppm (Stability) 8pF FUND 300Ohm 4-Pin SMD Automotive AEC-Q200 | In den Warenkorb | |
|
|
NX3225GA_24.000MHZ_STD-CRG-2 | NIHON DEMPA KOGYO CO., LTD | Crystals | Crystal 24MHz ±20ppm (Tol) ±30ppm (Stability) 8pF FUND 50Ohm 4-Pin SMD | In den Warenkorb | |
|
|
TPS386596L33DGKR | Texas Instruments | Supervisory Circuits | Processor Supervisor 2.9V/Adj/Adj/Adj 4 Active Low/Open Drain 8-Pin VSSOP T/R | In den Warenkorb | |
|
|
NX3225GA-20M-STD-CRG-2 | NIHON DEMPA KOGYO CO., LTD | Crystals | Crystal 20MHz ±20ppm (Tol) ±30ppm (Stability) 8pF FUND 80Ohm 4-Pin SMD | In den Warenkorb | |
|
|
NX3225GA_30.000MHZ_STD-CRG-2 | NIHON DEMPA KOGYO CO., LTD | Crystals | Crystal 30MHz ±20ppm (Tol) ±30ppm (Stability) 8pF FUND 50Ohm 4-Pin SMD | In den Warenkorb | |
|
|
TPS386596L33DGKT | Texas Instruments | Supervisory Circuits | Processor Supervisor 2.9V/Adj/Adj/Adj 4 Active Low/Open Drain 8-Pin VSSOP T/R | In den Warenkorb | |
|
|
NX3225GA16.000MSTDCRG2 | NIHON DEMPA KOGYO CO., LTD | Crystals | Crystal 16MHz ±20ppm (Tol) ±30ppm (Stability) 8pF FUND 80Ohm 4-Pin SMD | In den Warenkorb | |
|
|
NX3225GA12.000M STDCRG2 | NIHON DEMPA KOGYO CO., LTD | Crystals | Crystal 12MHz ±20ppm (Tol) ±30ppm (Stability) 8pF FUND 100Ohm 4-Pin SMD | In den Warenkorb | |
|
|
NX3225GA_12.288MHZ_STD-CRG-2 | NIHON DEMPA KOGYO CO., LTD | Crystals | Crystal 12.288MHz ±20ppm (Tol) ±30ppm (Stability) 8pF FUND 100Ohm 4-Pin SMD | In den Warenkorb | |
|
|
SN74LV1T08DCKRG4 | Texas Instruments | Logic Gates | AND Gate 1-Element 2-IN CMOS 5-Pin SC-70 T/R | In den Warenkorb | |