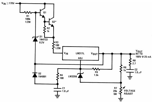
Typical Application for LM317L Precision High Voltage Regulator
Referenzdesign unter Verwendung des Teils LM317L von Texas Instruments
Für Endprodukte
- Automotive Lighting
- Battery Charger
- Switching Power Supply
Beschreibung
- Typical Application for LM317L Precision High Voltage Regulator. The LM317L-N is an adjustable positive voltage regulator capable of supplying 100 mA over 1.2 to 37 V output range. The LM317L-N is easy to use and requires only two external resistors to set the output voltage. Both line and load regulation are better than standard fixed regulators
Haupteigenschaften
-
Conversion TypeDC to DC
-
TopologyLDO
Empfohlene Bauteile (46)
| Teilenummer | Hersteller | Typ | Beschreibung | |||
|---|---|---|---|---|---|---|
|
|
LM317LCLP | Texas Instruments | Linear Regulators | Standard Regulator Pos 1.25V to 32V 0.1A 3-Pin TO-92 Bulk | In den Warenkorb | |
|
|
LM317LCDR | Texas Instruments | Linear Regulators | Standard Regulator Pos 1.25V to 32V 0.1A 8-Pin SOIC T/R | In den Warenkorb | |
|
|
LM317LMX/NOPB | Texas Instruments | Linear Regulators | Standard Regulator Pos 1.2V to 37V 0.1A Automotive 8-Pin SOIC T/R | In den Warenkorb | |
|
|
LM317LZ/NOPB | Texas Instruments | Linear Regulators | Standard Regulator Pos 1.2V to 37V 0.1A 3-Pin TO-92 Bulk | In den Warenkorb | |
|
|
LM317LITP/NOPB | Texas Instruments | Linear Regulators | Standard Regulator Pos 1.2V to 37V 0.1A Automotive 6-Pin DSBGA T/R | In den Warenkorb | |
|
|
LM317LCDRE4 | Texas Instruments | Linear Regulators | Standard Regulator Pos 1.2V to 32V 0.1A 8-Pin SOIC T/R | In den Warenkorb | |
|
|
LM317LIPWG4 | Texas Instruments | Linear Regulators | Standard Regulator Pos 1.2V to 32V 0.1A 8-Pin TSSOP Tube | In den Warenkorb | |
|
|
LM317LZ/LFT1 | Texas Instruments | Linear Regulators | Standard Regulator Pos 1.2V to 37V 0.1A 3-Pin TO-92 T/R | In den Warenkorb | |
|
|
LM317LCPWRG4 | Texas Instruments | Linear Regulators | Standard Regulator Pos 1.25V to 32V 0.1A 8-Pin TSSOP T/R | In den Warenkorb | |
|
|
LM317LIPK | Texas Instruments | Linear Regulators | Standard Regulator Pos 1.25V to 32V 0.1A 4-Pin(3+Tab) SOT-89 T/R | In den Warenkorb | |
|
|
LM317LCPWR | Texas Instruments | Linear Regulators | Standard Regulator Pos 1.25V to 32V 0.1A 8-Pin TSSOP T/R | In den Warenkorb | |
|
|
LM317LMX/NOPB | Texas Instruments | Linear Regulators | Standard Regulator Pos 1.2V to 37V 0.1A Automotive 8-Pin SOIC T/R | In den Warenkorb | |