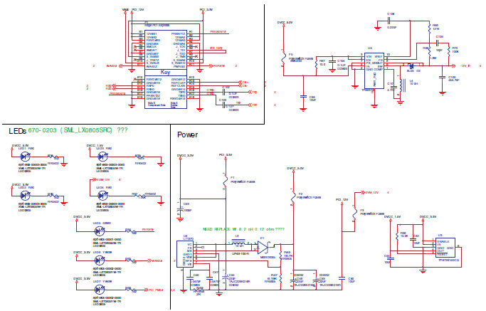
XIO2001, Evaluation Board implements a peripheral component interconnect express to PCI bridge circuit using the XIO2001 PCI Express to PCI Bus Translation Bridge
Referenzdesign unter Verwendung des Teils XIO2001ZAJ von Texas Instruments
Für Endprodukte
- Industrial Control
Beschreibung
- XIO2001, Evaluation Board (EVM) implements a peripheral component interconnect (PCI) express to PCI bridge circuit using the XIO2001 PCI Express to PCI Bus Translation Bridge. Designed as an +1 add-in card, it is routed on FR4 as a 8-layer (4 signals, 2 power, and 2 ground) board with a 100 differential impedance (50 single-ended) using standard routing guidelines and requirements
Haupteigenschaften
-
Interface StandardsPCI-Bus
-
Bus Speed66 MHz
Empfohlene Bauteile (8)
| Teilenummer | Hersteller | Typ | Beschreibung | |||
|---|---|---|---|---|---|---|
|
|
24LC08B-I/ST | Microchip Technology | EEPROM | EEPROM Serial-I2C 8K-bit 4Block x 256 x 8 3.3V/5V 8-Pin TSSOP Tube | In den Warenkorb | |
|
|
LT1370CR | Analog Devices | DC to DC Converter and Switching Regulator Chip | Conv DC-DC 2.4V to 30V Non-Inv/Inv/Step Up/Step Down Single-Out 1.245V to 35V 6A 8-Pin(7+Tab) DDPAK | In den Warenkorb | |
|
|
24LC08B-I/STG | Microchip Technology | EEPROM | EEPROM Serial-I2C 8K-bit 4Block x 256 x 8 3.3V/5V 8-Pin TSSOP | In den Warenkorb | |
|
|
LT1370CR#PBF | Analog Devices | DC to DC Converter and Switching Regulator Chip | Conv DC-DC 2.4V to 30V Non-Inv/Inv/Step Up/Step Down Single-Out 1.245V to 35V 6A 8-Pin(7+Tab) DDPAK Tube | In den Warenkorb | |
|
|
TPS63700DRCT | Texas Instruments | DC to DC Converter and Switching Regulator Chip | Conv DC-DC 2.7V to 5.5V Inv Single-Out -2V to -15V 0.36A 10-Pin VSON EP T/R | In den Warenkorb | |
|
|
TPS72615DCQR | Texas Instruments | Linear Regulators | LDO Regulator Pos 1.5V 1A 6-Pin(5+Tab) SOT-223 T/R | In den Warenkorb | |
|
|
LT1370CR#TRPBF | Analog Devices | DC to DC Converter and Switching Regulator Chip | Conv DC-DC 2.4V to 30V Non-Inv/Inv/Step Up/Step Down Single-Out 1.245V to 35V 6A 8-Pin(7+Tab) DDPAK T/R | In den Warenkorb | |
|
|
XIO2001ZAJ | Texas Instruments | PCI Bridge Chip | PCI Bridge Chip 32bit 25MHz/33MHz/50MHz/66MHz 32bit 144-Pin NFBGA Tray | In den Warenkorb | |