How to Drive the LTC2387 Reference
The schematic below shows an external reference filter/buffer that becomes the reference amplifier, “overdriving” REFBUF and producing a 1/f corner that is at least a factor of 50 lower than the internal reference. The internal reference has a 1/f corner at about 15 KHz.
With the imaging driver shown in part II of this series, the 1/f corner appears to be on the order of 200Hz, although simulation suggests this reference buffer effectively has a corner at about 10 Hz. It is not a true 1/f corner as such, originating in a filter rolling off the much higher noise density of the LTC6655-4096. As such, it has at that point a slope of 1/f in terms of voltage noise density, not the noise power density usually involved. The LTC6655, has a noise density of about 70 nV/√Hz, out to about 30 KHz, but this is filtered by R17/C10 to produce a corner at about 7 Hz. The ADC with these drivers has a nominal wideband noise density, at 15 Msps, of approximately 32 nV/√Hz. The point at which the reference noise density is comparable is about 11 Hz. The data sheet of the AD8002 indicates a 1/f corner of about 100 Hz, but it is barely dominant, so the resulting corner would be pushed down to something on the order of 70 Hz. This is about what we see at bipolar zero.
As the LTC6655-4096 reference has a 70 nV/√Hz noise density flat to about 30 KHz, if used as an external reference driver by itself, shown in the data sheet, it raises the noise floor of the ADC by about 6 dB in that region, and produces a 1/f corner of sorts at about 70 KHz.

Near bipolar zero, or perhaps I should say mid scale, the effect of reference noise disappears because the ADC acts as a multiplier. If a full scale DC signal is presented, the 1/f characteristic of the reference would be apparent in a large transform. With the internal reference, with DC near full scale, the 1/f corner is about 15 KHz. Similarly, with a high amplitude AC signal, the noise floor around the root of the fundamental would be raised in a similar manner, although it is lower by 9 dB because it is distributed between two side bands (6 dB), AM sidebands. The power level of the AM modulated sinusoid is reduced by 3 dB relative to the modulated DC signal. These AM sidebands would be nearly impossible to observe as close in clock phase noise can also come into play.
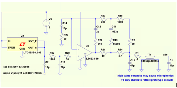
With this LT6233 based buffer, the 1/f corner with full scale DC applied is less than 200 Hz.
We do not have an adequate AC signal source to test this effect on close-in AM sidebands.
When do you not need low 1/f noise?
If one is concerned only with SNR integrated over the full 7.5 MHz Nyquist BW, the contribution of the 1/f region only raises the noise floor by some 0.002 dB, about the same as a temperature elevation of 1/8th of a degree C.
For single frame imaging, 1/f is meaningless. For pulse applications, it is possibly meaningless, except in a wide dynamic range case that would traditionally have been served by log amplifiers. By this, meaning that low 1/f noise can improve a long term baseline from which very low level uni-polar pulses must be extracted, likely reiteratively.
If there is no interest in the region below 20 KHz, this reference buffer would perhaps be a pointless expense, except perhaps for its effect on gain stability.
However, if some information from dramatic oversampling were of interest, not necessarily representing all the information that may be of interest, the 1/f contribution of the internal reference, or the LTC6655-4096 by itself may be worth reconsidering. In an example that makes the LTC6655 look bad: if BW is reduced, through digital filtering, the processing gain that you may hope for with dramatic oversampling may be a disappointment. If BW were reduced to 20 KHz for example, you could expect from this reference circuit above, about 115dB SNR, but only 109 dB with the LTC6655-4096 as the reference driver. If the comparison were moved well into the 1/f region, at say 50 Hz, the internal reference would raise the noise floor by about 17 dB relative to the above reference. In the case of, for example, a weakly returned Doppler shifted signal, in the presence of a near full amplitude static return, at 50 Hz offset, it also represents a 17 db compromise in the resolving power. That excitation signal better be very clean, as phase noise would produce a seemingly similar effect, although it would be phase noise, not AM, and could be distinguished to some extent. If the excitation were derived from a low phase noise 100 MHz oscillator, like the CVHD-950, reduced to 1 MHz, using either a DAC like the LTC1668, or with dividers, the phase noise at 50 Hz offset should be about -130 dBc, and in the same ballpark as the AM side-lobes with the reference driven by the above buffer. If both sampling and excitation are derived from the same oscillator, the close in phase noise associated with the original oscillator would fall out, leaving only the additive phase noise of the dividers, or the DAC, if involved, its quantization spread over fs/2, any AM in the DAC, and the AM resulting from the voltage reference. In a Doppler ultrasound effect flow meter, with a 1 MHz excitation frequency, a 50 Hz Doppler shift would correspond to movement of about 1.5”/sec.
Choice of Amplifier
The LT6233 was chosen because it has low noise current, and noise voltage, quite low input offset current, and adequate BW for this type of topology. Using a lower BW amplifier to drive a large capacitor, subject to disturbances, is actually not as effective, as the local compensation around the amplifier must be as far as possible from the pole formed by the load capacitor. The circuit above uses matched resistance in the LP filter after the reference, and in the FB path, to largely eliminate the effect of input bias current as a source of gain error, and to obtain the 0.43 pA/√Hz current noise in the presence of balanced source impedance, rather than the 0.73 pA/√Hz unbalanced number. A lower corner frequency in R17/C10 would possibly push the corner frequency down (from 6Hz), but at the expense of gain stability and accuracy, and the benefit would be lost in the 1/f corner of the various drivers in this series. At bipolar zero, in fact, the 1/f corner appears to be under 100 Hz but there may be some 60 Hz, pickup. Injecting a low amplitude 1 MHz tone to keep Pscope happy required an isolation transformer in the path, to prevent 60 Hz conduction between a generator and the PC through the experiment.
Part I of this driver series, has it’s 1/f noise determined by the LTC6404, at about 50 KHz, so this low 1/f reference is not very beneficial in that case. Part II can benefit as described in this article, and it was characterized with that driver involved.
The 1/f corner of Part III is determined by the LTC6268, with a corner about 80 KHz, but dominated by the noise of the trans-impedance gain, and seeing the amplifier’s noise contribution pushed down by a subsequent attenuation factor, producing a corner at about 1 KHz. At low amplitude, near bipolar zero, the LTC6268 would be the dominant source of 1/f noise regardless of the reference, but it could benefit from this reference at higher amplitude.
Benefits other than Low 1/f Noise
The external reference will produce better long term drift, and temperature drift. The gain temperature stability resulting from the LTC2387’s internal reference is not specified, and may be 25 PPM/C . A large QFN is not the best package for a reference, as it becomes a strain gauge, with the strain from soldering relaxing over time. With REFBUF overdriven, the ADCs typical gain stability is an order of magnitude better than the LTC6655-4.096, which may typically be 1 PPM/C. The buffer, however, may be dominated by the input offset current of the LT6233. The input bias current may vary by about 33% from -55 to +125. The offset current is nearly an order of magnitude lower, as a result, over that range, gain would drift by about 60 PPM, and if monotonic, is likely to produce about 0.33 PPM/C. The gain drift due to offset voltage of the LTC6233 would be only on the order of 0.12 PPM/C. So, the LTC6655 should dominate.
There is a reference buffer application that has been devised for the LTC2508-32, that incorporates an LTC2057 auto-zero amplifier controlling an LT6202 output stage. As a result, its gain drift will be more clearly dominated by the LTC6655. The intent in that case is to provide a reference buffer that allows a group of ADCs driven from a common reference with as little relative gain error as possible. I was more interested in the lowest 1/f region possible, even at the expense of gain stability.
The initial gain error resulting from of the LT6233 worst case offset (500 uV) is on the order of +/-16 lsb, less than the +/-25 lsb of the LTC2387 itself, with REFBUF overdriven. The typical input offset current in 2400 ohms would result in 100 uV offset. If R17, and the counterpart R18 were increased to produce a lower corner frequency in the filter, 1/f noise current in the LT6233 would compromise the result, as would the input offset current.
Note that by using an external reference, the use of a DAC can be made to trim gain error. This is also true if the REFIN is driven instead, but with greater gain error and drift. I used ceramic bypass capacitors in the filters, and these can act as microphones, or piezo-electric strain gauges.
Ähnliches Produkt:
Ähnliches Produkt:
Ähnliches Produkt:
Ähnliches Produkt:
