TIDM-REMOTE-CONTROLLER-for-AC, Remote Controller of Air Conditioner using Low Power Microcontroller

Referenzdesign unter Verwendung des Teils MSP430FR4133IG56R von Texas Instruments

Hersteller

Texas Instruments
  • Anwendungskategorie
    Eingebettete Systeme
  • Produkttyp
    Mikrocontroller

Für Endprodukte

  • Air Conditioning
  • HVAC
  • Induction Heating
  • Ventilators & Respirators

Beschreibung

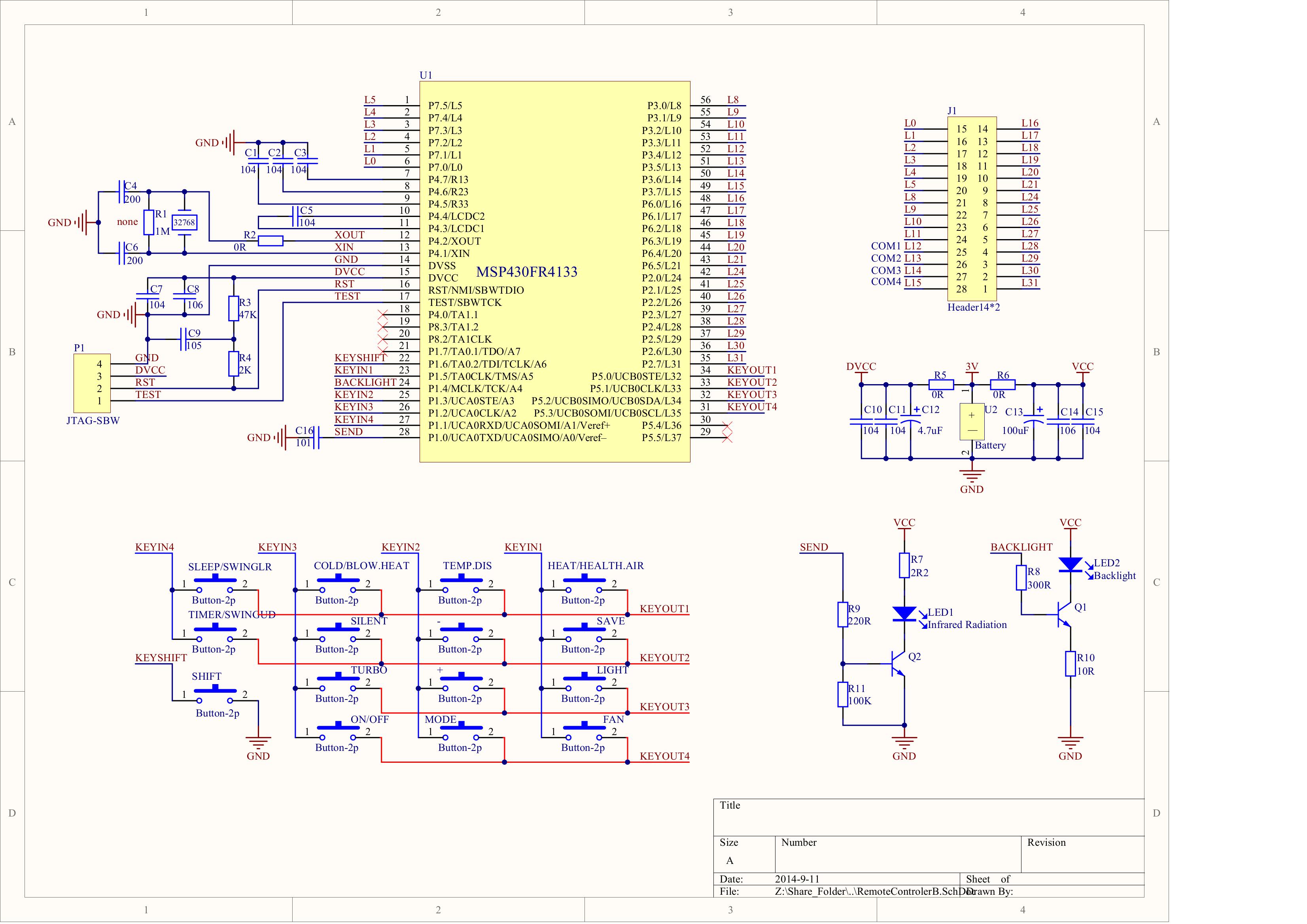
  • TIDM-REMOTE-CONTROLLER-for-AC, Remote Controller of Air Conditioner using Low Power Microcontroller. This design demonstrates an ultra-low power general purpose infrared remote controller solution. An FRAM-based MCU MSP430FR4133 is used which supports all the necessary features like real time clock, button scan, infrared code sending, LED backlight and LCD display

Haupteigenschaften

  • Embedded System Type
    MCU
  • Family Name
    MSP430

Aktuelles über Elektronikkomponenten­

Wir haben unsere Datenschutzbestimmungen aktualisiert. Bitte nehmen Sie sich einen Moment Zeit, diese Änderungen zu überprüfen. Mit einem Klick auf "Ich stimme zu", stimmen Sie den Datenschutz- und Nutzungsbedingungen von Arrow Electronics zu.

Wir verwenden Cookies, um den Anwendernutzen zu vergrößern und unsere Webseite zu optimieren. Mehr über Cookies und wie man sie abschaltet finden Sie hier. Cookies und tracking Technologien können für Marketingzwecke verwendet werden.
Durch Klicken von „RICHTLINIEN AKZEPTIEREN“ stimmen Sie der Verwendung von Cookies auf Ihrem Endgerät und der Verwendung von tracking Technologien zu. Klicken Sie auf „MEHR INFORMATIONEN“ unten für mehr Informationen und Anleitungen wie man Cookies und tracking Technologien abschaltet. Das Akzeptieren von Cookies und tracking Technologien ist zwar freiwillig, das Blockieren kann aber eine korrekte Ausführung unserer Website verhindern, und bestimmte Werbung könnte für Sie weniger relevant sein.
Ihr Datenschutz ist uns wichtig. Lesen Sie mehr über unsere Datenschutzrichtlinien hier.