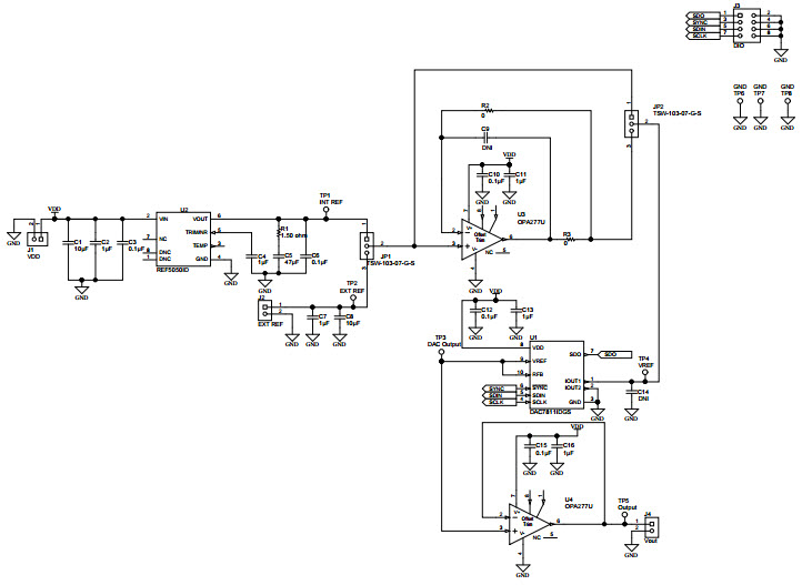
TIPD159, Voltage-Mode Multiplying DAC Reference Design
Referenzdesign unter Verwendung des Teils DAC7811IDGS von Texas Instruments
Zugehörige Dokumente
Für Endprodukte
- Analog I/O Modules
Beschreibung
- TIPD159, Voltage-Mode Multiplying DAC Reference Design. This multiplying DAC (MDAC) circuit creates a unipolar voltage output from 0V to 2.5V. This design does not require dual supplies to realize a unipolar, positive output voltage as with typical MDAC circuits. This design removes the need for a negative rail by using the MDAC in reverse to form a binary weighted voltage divider
Haupteigenschaften
-
DAC Resolution12 Bit
-
Number of Channels1CH
Empfohlene Bauteile (9)
| Teilenummer | Hersteller | Typ | Beschreibung | |||
|---|---|---|---|---|---|---|
|
|
REF5025ID | Texas Instruments | Voltage References | V-Ref Precision 2.5V 10mA 8-Pin SOIC Tube | In den Warenkorb | |
|
|
OPA277U | Texas Instruments | Operational Amplifiers - Op Amps | Op Amp Single Precision Amplifier ±18V/36V 8-Pin SOIC Tube | In den Warenkorb | |
|
|
OPA277UA | Texas Instruments | Operational Amplifiers - Op Amps | Op Amp Single Precision Amplifier ±18V/36V 8-Pin SOIC Tube | In den Warenkorb | |
|
|
OPA277U/2K5 | Texas Instruments | Operational Amplifiers - Op Amps | Op Amp Single Precision Amplifier ±18V/36V 8-Pin SOIC T/R | In den Warenkorb | |
|
|
OPA277U/2K5 | Texas Instruments | Operational Amplifiers - Op Amps | Op Amp Single Precision Amplifier ±18V/36V 8-Pin SOIC T/R | In den Warenkorb | |
|
|
OPA277UAG4 | Texas Instruments | Operational Amplifiers - Op Amps | Op Amp Single Precision Amplifier ±18V/36V 8-Pin SOIC Tube | In den Warenkorb | |
|
|
OPA277UA/2K5 | Texas Instruments | Operational Amplifiers - Op Amps | Op Amp Single Precision Amplifier ±18V/36V 8-Pin SOIC T/R | In den Warenkorb | |
|
|
OPA277UA/2K5 | Texas Instruments | Operational Amplifiers - Op Amps | Op Amp Single Precision Amplifier ±18V/36V 8-Pin SOIC T/R | In den Warenkorb | |
|
|
DAC7811IDGS | Texas Instruments | Digital to Analog Converters - DACs | DAC 1-CH R-2R 12-bit 10-Pin VSSOP Tube | In den Warenkorb | |