TIPD168, Three 12-Bit Data Acquisition Reference Designs Optimized for Low Power and Ultra-Small form Factor
Referenzdesign unter Verwendung des Teils ADS7042IRUGR von Texas Instruments
Zugehörige Dokumente
Für Endprodukte
- Blood Glucose
- Data Acquisition System
- Electrocardiograph Battery Powered
- Flow Meter
- Hard Disk Drive (HDD)
- Motor Control and Driver System
- Portable Medical Instrumentation
- Smart Sensor
Beschreibung
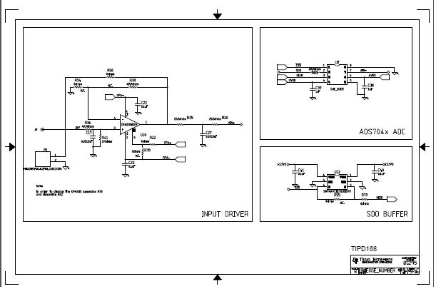
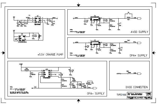
- TIPD168, Three 12-Bit Data Acquisition Reference Designs Optimized for Low Power and Ultra-Small form Factor. This Verified Precision Design details the design procedure, simulated results, and showcases the actual performance of a 12-bit discrete data acquisition block using the ADS7042, optimized for extremely low power, small form factor applications for the following three different optimizations of 12 bit, 500 ksps optimized for current monitoring, battery monitoring, electromyography (EMG), skin impedance, and wearable fitness. 12 bit, 1Msps optimized for hard disc drives, motor control, motor encoders, optical encoders, and optical modules
Haupteigenschaften
-
ADC Resolution12 Bit
-
ADC Sampling Rate1M SPS
-
Number of Channels1CH
Empfohlene Bauteile (16)
| Teilenummer | Hersteller | Typ | Beschreibung | |||
|---|---|---|---|---|---|---|
|
|
AT24C02C-XHM-T | Microchip Technology | EEPROM | EEPROM Serial-I2C 2K-bit 256 x 8 1.8V/2.5V/3.3V/5V Automotive AEC-Q100 8-Pin TSSOP T/R | In den Warenkorb | |
|
|
AT24C02C-XHM-B | Microchip Technology | EEPROM | EEPROM Serial-I2C 2K-bit 256 x 8 1.8V/2.5V/3.3V/5V Automotive AEC-Q100 8-Pin TSSOP Tube | In den Warenkorb | |
|
|
REG71055DDCT | Texas Instruments | Charge Pump | Charge Pump STPUP/STPDN 5.5V 30mA 6-Pin TSOT-23 T/R | In den Warenkorb | |
|
|
REG71055DDCRG4 | Texas Instruments | Charge Pump | Charge Pump STPUP/STPDN 5.5V 30mA 6-Pin TSOT-23 T/R | In den Warenkorb | |
|
|
TPS62080DSGR | Texas Instruments | DC to DC Converter and Switching Regulator Chip | Conv DC-DC 2.3V to 6V Synchronous Step Down Single-Out 0.5V to 4V 1.2A 8-Pin WSON EP T/R | In den Warenkorb | |
|
|
TPS62080DSGT | Texas Instruments | DC to DC Converter and Switching Regulator Chip | Conv DC-DC 2.3V to 6V Synchronous Step Down Single-Out 0.5V to 4V 1.2A 8-Pin WSON EP T/R | In den Warenkorb | |
|
|
REG71055DDCTG4 | Texas Instruments | Charge Pump | Charge Pump STPUP/STPDN 5.5V 30mA 6-Pin TSOT-23 T/R | In den Warenkorb | |
|
|
TPS79101DBVREP | Texas Instruments | Linear Regulators | LDO Regulator Pos 1.2V to 5.5V 0.1A 6-Pin SOT-23 T/R | In den Warenkorb | |
|
|
OPA835IDBVT | Texas Instruments | Operational Amplifiers - Op Amps | Op Amp Single Low Power Amplifier R-R O/P ±2.75V/5.5V 6-Pin SOT-23 T/R | In den Warenkorb | |
|
|
AT24C02C-XHMAU-T | Microchip Technology | EEPROM | TWO-WIRE SERIAL EEPROM 2K (256 X 8) | In den Warenkorb | |
|
|
OPA835IDBVR | Texas Instruments | Operational Amplifiers - Op Amps | Op Amp Single Low Power Amplifier R-R O/P ±2.75V/5.5V 6-Pin SOT-23 T/R | In den Warenkorb | |
|
|
REG71055DDCR | Texas Instruments | Charge Pump | Charge Pump STPUP/STPDN 5.5V 30mA 6-Pin TSOT-23 T/R | In den Warenkorb | |