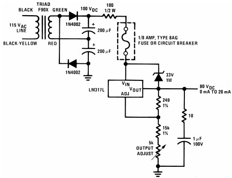
Typical Application for LM317L Short Circuit Protected 80V Supply Adjustable Regulator
Referenzdesign unter Verwendung des Teils LM317L von Texas Instruments
Für Endprodukte
- Automotive Lighting
- Battery Charger
- Switching Power Supply
Beschreibung
- Typical Application for LM317L Short Circuit Protected 80V Supply Adjustable Regulator. The LM317L-N is an adjustable positive voltage regulator capable of supplying 100 mA over 1.2 to 37 V output range. The LM317L-N is easy to use and requires only two external resistors to set the output voltage. Both line and load regulation are better than standard fixed regulators
Haupteigenschaften
-
Conversion TypeDC to DC
-
Input Voltage170 V
-
Output Voltage1.2 to 160 V
-
Output Current0.025 A
-
TopologyLDO
Empfohlene Bauteile (46)
| Teilenummer | Hersteller | Typ | Beschreibung | |||
|---|---|---|---|---|---|---|
|
|
LM317LCLPR | Texas Instruments | Linear Regulators | Standard Regulator Pos 1.25V to 32V 0.1A 3-Pin TO-92 T/R | In den Warenkorb | |
|
|
LM317LCPWRE4 | Texas Instruments | Linear Regulators | Standard Regulator Pos 1.25V to 32V 0.1A 8-Pin TSSOP T/R | In den Warenkorb | |
|
|
LM317LITP/NOPB | Texas Instruments | Linear Regulators | Standard Regulator Pos 1.2V to 37V 0.1A Automotive 6-Pin DSBGA T/R | In den Warenkorb | |
|
|
LM317LZ/LFT1 | Texas Instruments | Linear Regulators | Standard Regulator Pos 1.2V to 37V 0.1A 3-Pin TO-92 T/R | In den Warenkorb | |
|
|
LM317LZ/LFT2 | Texas Instruments | Linear Regulators | Standard Regulator Pos 1.2V to 37V 0.1A 3-Pin TO-92 T/R | In den Warenkorb | |
|
|
LM317LZ/LFT3 | Texas Instruments | Linear Regulators | Standard Regulator Pos 1.2V to 37V 0.1A 3-Pin TO-92 T/R | In den Warenkorb | |
|
|
LM317LIPWRG4 | Texas Instruments | Linear Regulators | Standard Regulator Pos 1.25V to 32V 0.1A 8-Pin TSSOP T/R | In den Warenkorb | |
|
|
LM317LZ/LFT4 | Texas Instruments | Linear Regulators | Standard Regulator Pos 1.2V to 37V 0.1A 3-Pin TO-92 T/R | In den Warenkorb | |
|
|
LM317LCD | Texas Instruments | Linear Regulators | Standard Regulator Pos 1.25V to 32V 0.1A 8-Pin SOIC Tube | In den Warenkorb | |
|
|
LM317LM/NOPB | Texas Instruments | Linear Regulators | Standard Regulator Pos 1.2V to 37V 0.1A 8-Pin SOIC Tube | In den Warenkorb | |
|
|
LM317LCPWRG4 | Texas Instruments | Linear Regulators | Standard Regulator Pos 1.25V to 32V 0.1A 8-Pin TSSOP T/R | In den Warenkorb | |
|
|
LM317LIDG4 | Texas Instruments | Linear Regulators | Standard Regulator Pos 1.25V to 32V 0.1A 8-Pin SOIC Tube | In den Warenkorb | |