CC2511USB_REFDES, CC2511 USB-Dongle Reference Design for CC2511 Radio Transceiver
Referenzdesign unter Verwendung des Teils CC2511F von Texas Instruments
Zugehörige Dokumente
Für Endprodukte
- Wireless
Beschreibung
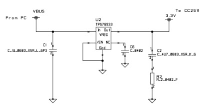
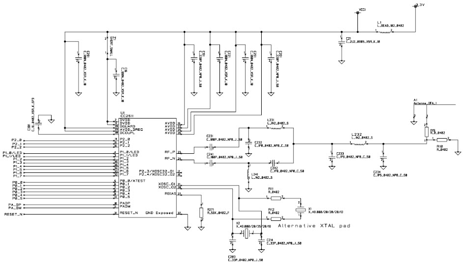
- CC2511USB_REFDES, CC2511 USB dongle Reference Design shows how to make a compact USB dongle with the CC2511 System-on-Chip, using a PCB antenna and single sided components mounting. The reference design contains schematics and layout files for the CC2511 USB dongle. The reference design demonstrates good techniques for CC2511 decoupling and RF layout. for optimum RF performance, these parts should be copied accurately. This is a 4-layer reference design with a discrete balun and a compact meandered inverted F PCB antenna. This antenna is the recommended small PCB antenna for the 2.4 GHz frequency band
Haupteigenschaften
-
Operating Frequency2400 MHz
Empfohlene Bauteile (9)
| Teilenummer | Hersteller | Typ | Beschreibung | |||
|---|---|---|---|---|---|---|
|
|
TPS76933QDBVRG4Q1 | Texas Instruments | Linear Regulators | LDO Regulator Pos 3.3V 0.1A 5-Pin SOT-23 T/R Automotive AEC-Q100 | In den Warenkorb | |
|
|
TPS76933DBVRG4 | Texas Instruments | Linear Regulators | LDO Regulator Pos 3.3V 0.1A 5-Pin SOT-23 T/R | In den Warenkorb | |
|
|
TPS76933DBVTG4 | Texas Instruments | Linear Regulators | LDO Regulator Pos 3.3V 0.1A 5-Pin SOT-23 T/R | In den Warenkorb | |
|
|
TPS76933DBVR | Texas Instruments | Linear Regulators | LDO Regulator Pos 3.3V 0.1A 5-Pin SOT-23 T/R | In den Warenkorb | |
|
|
TPS76933DBVT | Texas Instruments | Linear Regulators | LDO Regulator Pos 3.3V 0.1A 5-Pin SOT-23 T/R | In den Warenkorb | |
|
|
CC2511F16RSP | Texas Instruments | Application Processors and SOCs | SOC CC2511Fx 8051 CMOS 36-Pin VQFN EP Tray | In den Warenkorb | |
|
|
CC2511F16RSPR | Texas Instruments | Application Processors and SOCs | SOC CC2511Fx 8051 CMOS 36-Pin VQFN EP T/R | In den Warenkorb | |
|
|
CC2511F32RSPR | Texas Instruments | Application Processors and SOCs | SOC CC2511Fx 8051 CMOS 36-Pin VQFN EP T/R | In den Warenkorb | |
|
|
CC2511F32RSP | Texas Instruments | Application Processors and SOCs | SOC CC2511Fx 8051 CMOS 36-Pin VQFN EP Tray | In den Warenkorb | |