CC2511USB_REFDES, CC2511 USB-Dongle Reference Design

Referenzdesign unter Verwendung des Teils CC2511 von Texas Instruments

Hersteller

Texas Instruments
  • Anwendungskategorie
    Drahtlose Kommunikation
  • Produkttyp
    Drahtlos Systeme

Zugehörige Dokumente

Für Endprodukte

  • Building Management
  • Consumer Electronics
  • Home Appliances
  • Metering
  • Remote Control
  • Set-Top Box
  • System Monitoring and Control
  • Wireless
  • Wireless Sensor

Beschreibung

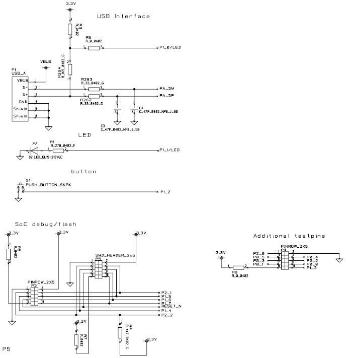
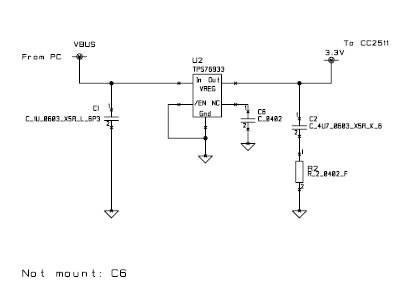
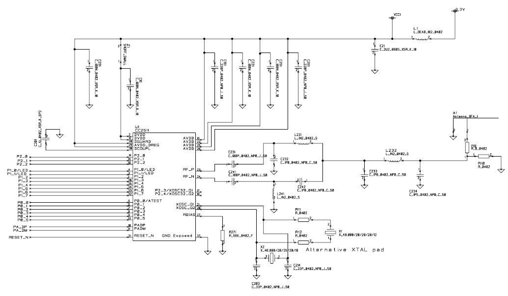
  • CC2511USB_REFDES, CC2511 USB dongle Reference Design shows how to make a compact USB dongle with the CC2511 System-on-Chip, using a PCB antenna and single sided components mounting. The reference design contains schematics and layout files for the CC2511 USB dongle. The reference design demonstrates good techniques for CC2511 decoupling and RF layout. for optimum RF performance, these parts should be copied accurately. This is a 4-layer reference design with a discrete balun and a compact meandered inverted F PCB antenna. This antenna is the recommended small PCB antenna for the 2.4 GHz frequency band

Haupteigenschaften

  • Operating Frequency
    2400 MHz

Aktuelles über Elektronikkomponenten­

Wir haben unsere Datenschutzbestimmungen aktualisiert. Bitte nehmen Sie sich einen Moment Zeit, diese Änderungen zu überprüfen. Mit einem Klick auf "Ich stimme zu", stimmen Sie den Datenschutz- und Nutzungsbedingungen von Arrow Electronics zu.

Wir verwenden Cookies, um den Anwendernutzen zu vergrößern und unsere Webseite zu optimieren. Mehr über Cookies und wie man sie abschaltet finden Sie hier. Cookies und tracking Technologien können für Marketingzwecke verwendet werden.
Durch Klicken von „RICHTLINIEN AKZEPTIEREN“ stimmen Sie der Verwendung von Cookies auf Ihrem Endgerät und der Verwendung von tracking Technologien zu. Klicken Sie auf „MEHR INFORMATIONEN“ unten für mehr Informationen und Anleitungen wie man Cookies und tracking Technologien abschaltet. Das Akzeptieren von Cookies und tracking Technologien ist zwar freiwillig, das Blockieren kann aber eine korrekte Ausführung unserer Website verhindern, und bestimmte Werbung könnte für Sie weniger relevant sein.
Ihr Datenschutz ist uns wichtig. Lesen Sie mehr über unsere Datenschutzrichtlinien hier.