TIDA-00332, High Voltage 12V - 400V DC Current Sense Reference Design

Referenzdesign unter Verwendung des Teils INA138 von Texas Instruments

Hersteller

Texas Instruments
  • Anwendungskategorie
    Verstärker und Komparatoren
  • Produkttyp
    Analogverstärkung

Für Endprodukte

  • Industrial
  • Motion Control
  • Motor Driver
  • Robotics
  • Servo Motor

Beschreibung

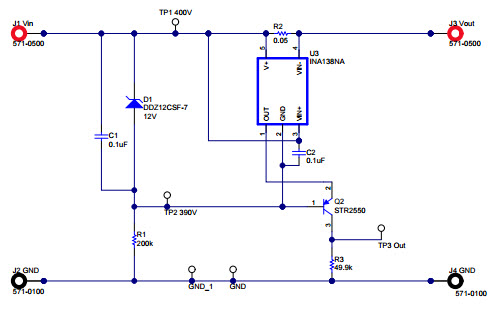
  • TIDA-00332, High Voltage 12V - 400V DC Current Sense Reference Design. This Verified Design shows a circuit to measure currents with a common mode of up to 400V using an INA138. This is achieved by creating a simple floating power supply and biasing the INA138 directly from the high voltage source. The 400V in this design is an example. With different components even higher common mode voltages can be achieved

Haupteigenschaften

  • Gain
    100 dB

Aktuelles über Elektronikkomponenten­

Wir haben unsere Datenschutzbestimmungen aktualisiert. Bitte nehmen Sie sich einen Moment Zeit, diese Änderungen zu überprüfen. Mit einem Klick auf "Ich stimme zu", stimmen Sie den Datenschutz- und Nutzungsbedingungen von Arrow Electronics zu.

Wir verwenden Cookies, um den Anwendernutzen zu vergrößern und unsere Webseite zu optimieren. Mehr über Cookies und wie man sie abschaltet finden Sie hier. Cookies und tracking Technologien können für Marketingzwecke verwendet werden.
Durch Klicken von „RICHTLINIEN AKZEPTIEREN“ stimmen Sie der Verwendung von Cookies auf Ihrem Endgerät und der Verwendung von tracking Technologien zu. Klicken Sie auf „MEHR INFORMATIONEN“ unten für mehr Informationen und Anleitungen wie man Cookies und tracking Technologien abschaltet. Das Akzeptieren von Cookies und tracking Technologien ist zwar freiwillig, das Blockieren kann aber eine korrekte Ausführung unserer Website verhindern, und bestimmte Werbung könnte für Sie weniger relevant sein.
Ihr Datenschutz ist uns wichtig. Lesen Sie mehr über unsere Datenschutzrichtlinien hier.